
中央空管委即将在合肥、杭州、深圳、苏州、成都、重庆六个城市开展eVTOL(电动垂直起降航空器)试点。此消息一出,资本应声上涨。同花顺数据显示,截至11月20日午间12时,80家飞行汽车概念股中有62家股价上涨,占比接近8成。其中拓斯达股价涨幅达到18.12%。
低空经济是资本市场热捧的蓝海,也具有一定经济门槛。不仅多家企业融资金额上亿元,每台航空器售价普遍超过200万元,且1小时成本约1万元。有企业坦言,预计到2027年有望实现盈利。
多家企业融资上亿元
要进入低空经济布局,资金门槛并不低,而已经有不少企业完成了多轮融资。
沃兰特航空在2024年完成了五次A轮融资,成为今年融资次数最多的企业。具体来看,沃兰特航空在8月、7月、6月、4月、3月分别完成了A++++轮融资、A+++轮融资、A++轮融资、A+轮融资和A轮融资,每次融资金额均在亿元左右。
时的科技在完成了1亿元的Pre-A轮和2000万美元的A轮融资后,在今年10月宣布完成年内第二轮融资,融资金额达数亿元,由洪泰基金、安泰基金及湾沚区国投集团联合投资。
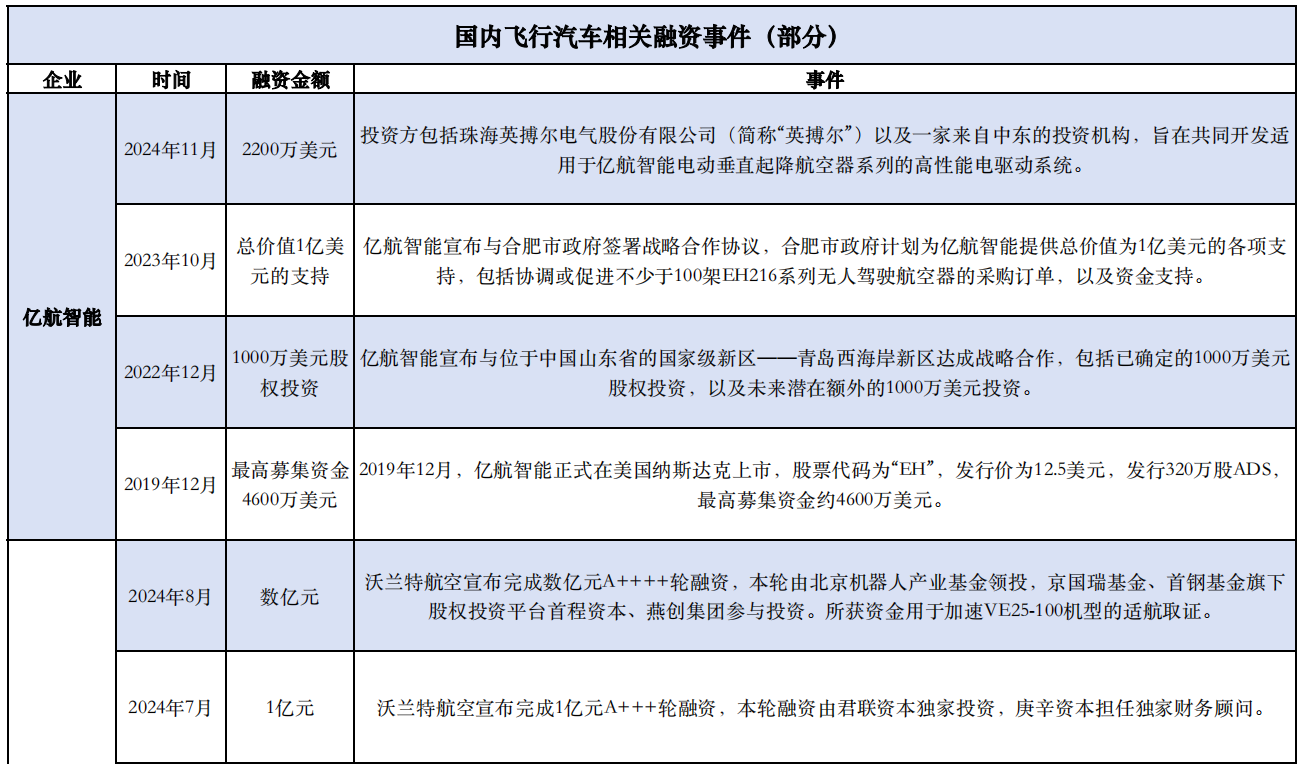
今年11月14日,被称为“飞行汽车第一股”的亿航智能宣布获得一笔2200多万美元的战略投资,包括新能源汽车动力系统供应商珠海英搏尔电气股份有限公司(简称“英搏尔”)以及一家来自中东的投资机构。



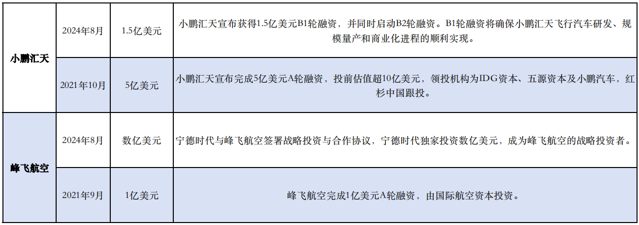
国内飞行汽车相关融资事件。新京报贝壳财经记者林子 制图
技术方向与电动车一致,车企热衷低空经济
门槛不低,但一众车企仍然积极涌入,抢占市场。
今年10月,奇瑞展示了属于自己的飞行汽车原型机,已成功试飞,试飞距离大约80公里。10月12日,吉利控股旗下沃飞长空全自研战略产品AE200电动垂直起降航空器验证机完成了国内第二次、成都首次对外公开演示飞行。
2023年10月,作为小鹏汽车的生态汽车,小鹏汇天首次公布了正在研发的分体式飞行汽车“陆地航母”。广汽集团自主研发的飞行汽车GOVE在去年6月首飞亮相后,到今年8月1日,该飞行汽车已累计展开300余次飞行验证。
跨国车企也是如此。今年11月8日,万丰奥威表示子公司万丰飞机与大众(德国)签署《电动垂直起降航空器(eVTOL)领域技术合作谅解备忘录》。大众方面称布局飞行汽车是为了满足用户对未来空中移动出行服务的要求,以及探索城市空中交通的发展空间。
丰田汽车表示,布局未来的空中通勤市场,空中移动工具的实用化是丰田的长期发展目标。业内认为,丰田对Joby的投资布局不仅是对空中交通的布局,更是汽车与航空融合的战略尝试。
IDC中国研究经理王博向新京报贝壳财经记者分析称,电动垂直起降航空器被认为是未来出行的重要潜在发展方向,对飞行汽车的布局长期而言可以帮助企业在潜在市场竞争中取得先发优势,短期内也可以在品宣方面向外证明企业的科技实力。
电动垂直起降航空器被广泛应用的三电技术、自动驾驶系统以及轻量化材料等,都是伴随着电动汽车的发展而来。“现阶段对车企更多是提前抢占市场的前瞻性布局,车企研发生产飞行汽车具有三电领域的产业链优势,以及技术和资金优势。”
车企布局飞行汽车,除了为提前抢占市场外,也在于飞行汽车占成本60%的核心零部件与电动汽车技术方向一致,汽车产业链为飞行汽车的大规模低成本发展提供了可能性,未来地面交通也有向立体交通发展的市场需求。
飞行汽车单价200万、单次飞行1小时1万元
拿着巨额融资,企业要如何回本,成为投资者们最关注的问题。
新京报贝壳财经记者梳理发现,目前市场上飞行汽车的普遍售价为一台200万元至300万元。
今年2月,亿航智能宣布EH216-S无人驾驶载人eVTOL航空器在中国以外市场的官方指导价41万美元,约合人民币296万元,EH216-S无人驾驶载人航空器系统在中国市场官方指导价239万元。
如果涉及到大笔订单,价格还能再优惠一些。今年5月31日,亿航智能宣布获得西山文旅总价1.13亿元的50架EH216-S无人驾驶eVTOL订单,将用于旅游观光、载人交通等低空场景。据此计算,上述订单中机器的单价约为226万元。
今年11月12日,中国航展开幕首日,小鹏汇天进行了分体式飞行汽车“陆地航母”全球首次公开飞行。小鹏汇天创始人、总裁赵德力此前曾公开表示,这款“陆地航母”计划今年年底启动预售,售价不超过200万元。
除了直接售卖订单之外,由于可以进行旅游观光、载人交通,游客和单次消费者也是航空器的收益来源。赵德力公开称,目前飞行汽车单次飞行1小时需要1万元。
有航空器负责人表示,目前这个价格还是非常高,这也是因为航空器现在受众范围比较窄,商业化程度还不高,未来随着受众增多,产业链成本有望降低。
哪怕直接售卖机器也无法很快收回成本。赵德力公开表示,价格在一两百万左右的超跑也有很多消费者,一年也能卖几千台,因此小鹏汇天认为这款飞行汽车每个月销量在1000台左右是有希望的。即便如此,赵德力认为,要等到2027年及以后、年产1万台时才能有盈利机会。
时的科技创始合伙人蒋俊向新京报贝壳财经记者表示,目前飞行汽车价格还是比较贵,单程十几分钟的价格需要花费千元以上,乘坐体验仍需要改善,目前一些小型机器仍需佩戴耳机。电动垂直起降航空器面向的是消费者,要做的是让大众都消费得起,可以实现像打出租车一样打“飞的”。
此外,王博表示,规则、市场和技术是飞行汽车发展的三大基石。目前飞行汽车尚处于探索阶段,行业尚未浮现出清晰的愿景,其商业化落地需要业内及相邻领域实现多重技术突破,以打开现有局面,商业化落地还有很长的路要走。
低空经济前景超万亿
即便成本高、融资门槛高,各大车企仍对低空经济趋之若鹜。
摩根士丹利预测称,至2050年,飞行汽车的全球市场规模将达9万亿美元,其中,中国潜在市场规模将达到2.1万亿美元。
华泰证券研报显示,2050年全球城市空中交通规模有望达900亿美元。我国高度发达的市内公交和城际铁路又决定了国内飞行汽车的应用场景与美国会有较大差异,旅游观光和医疗救护或成为我国飞行汽车中短期的核心市场。
国内观光游览+医疗救护飞行汽车的需求缺口约2000架,市场合计47.80亿元左右。远期来看,最适合城市空中交通的运营方式是将飞行汽车作为一种公共的共享式交通载运工具向公众开放,适合时间敏感、经济条件良好的人群。
面对广阔的市场前景,我国也正不断规范低空经济市场。2021年2月,“低空经济”概念首次被写入国家规划。2023年中央经济工作会议提出,要打造生物制造、商业航天、低空经济等若干战略性新兴产业。
打着“飞的”去上班,或许几年后会实现。
新京报贝壳财经记者 林子 王琳琳
编辑 陈莉
校对 柳宝庆 陈荻雁








